• 回到顶部
  • 0755-82221901
  • E+H专家
  • 加微信询价

搜索

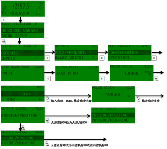
Promass 83设置脉冲输出

网站首页    技术支持    操作调试    Promass 83设置脉冲输出
2025-03-11 16:24
浏览量:19
收藏