• 回到顶部
  • 0755-82221901
  • E+H专家
  • 加微信询价

搜索

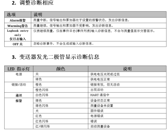
Promag 400的报警代码

网站首页    技术支持    问题解决    Promag 400的报警代码
2022-11-30 23:36
浏览量:1259
收藏